
This will help monitor levels in the tank to prevent emptying without a clear level available or float control, leading to lack of useable fluids discharging from the tank when needed. The time to discharge the tank with varying flow rate or intermittent discharge is achieved with the Universal Tank Timer which can be also used to count the real time usage of electrical pumps used to feed the inlet of tanks meaning the life span of the feed pump is monitored in cycles. Rather than seconds or years of use. Finally this improves the system reliability, an aspect of business operations that is critical to cost and downtime in several industries.


Universal Tank Timer Patent Filed No. GB2604141.8

Wide-head Tungsten Carbide Coated Tipped Saw Blade - Patent Filed -No. GB2604438.8
Developed for faster cutting times in metalworking
Design of a hydraulic borehole water pump (Patent Filed No. GB2061077.7)
This pump could allow for water distribution where typically no electrical grid infrastructure and only boreholes exist.
This invention could eliminate the need for electric grid infrastructure to provide water when used with internal combustion engines, solar or wind power in conjunction with this pump. When electrical power is not available and because of depth, mechanical connections via a shaft from overground to underground starts to become impractical. This is due to the connecting shaft needing to be too long, currently ranging from zero to three hundred meters of depth could be required for boreholes to reach the water table in which case a shaft is impractical. The final complete unit rendering and transparency applied is shown.
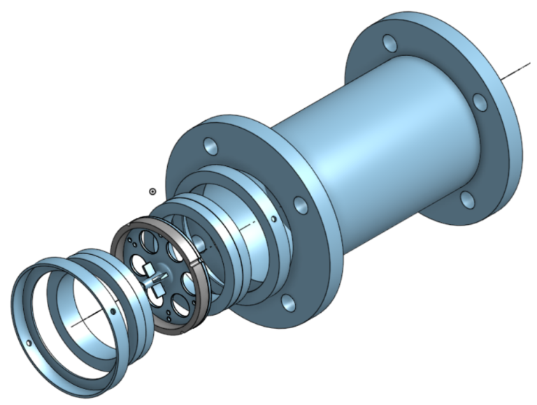
See a depiction of the assembly of the pump, with a fully exploded (isometric) view of every part in an axial translation from each other itemized by balloon with part numbers, below.


Animation of Hydraulic Borehole Water Pump
Here the pump is shown in solid rendering and transparency all in the same animation please watch!
Gallery
Hydraulic borehole water pump* design by Component Design Services
These are various images of the borehole pump designed by Component
Design Services, these show the development of the unit.

An innovation to the water distribution and pumping sector. Hydraulic borehole water pump* - designed by Component Design Services allows users to reach water where no electric or power exists. Shaftless in design where only hoses in an oil circuit power and deliver water.
*Patent Filed No. GB2061077.7
Gallery
Other activities have included drawings and models for customers.
We offer support and development activities at every stage of your projects and companies work.












